• Предмет: Физика
  • Автор: prototyipe95
  • Вопрос задан 11 лет назад

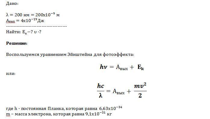
Какова кинетическая энергия и скорость фотоэлектрона вылетевшего из натрия при облучении его ультрафиолетом?Длина волны 200 нанометров, работа выхода 4*10^-18джоулей

Ответы

Ответ дал: livres
0
Ответ с решением во вложении. Обратите внимание на ошибку в условии задачи: работа выхода (А) равна 4х 10^{-19}   Дж
Приложения:
Вас заинтересует