• Предмет: Алгебра
  • Автор: Animeshnikq
  • Вопрос задан 10 лет назад

Помогите найти обратную матрицу ! Очень сложно завтра контрольная , да и ЕГЭ не загорами, а я ничего тут не понял ... Заранее спасибо !

Приложения:

Ответы

Ответ дал: Аноним
0
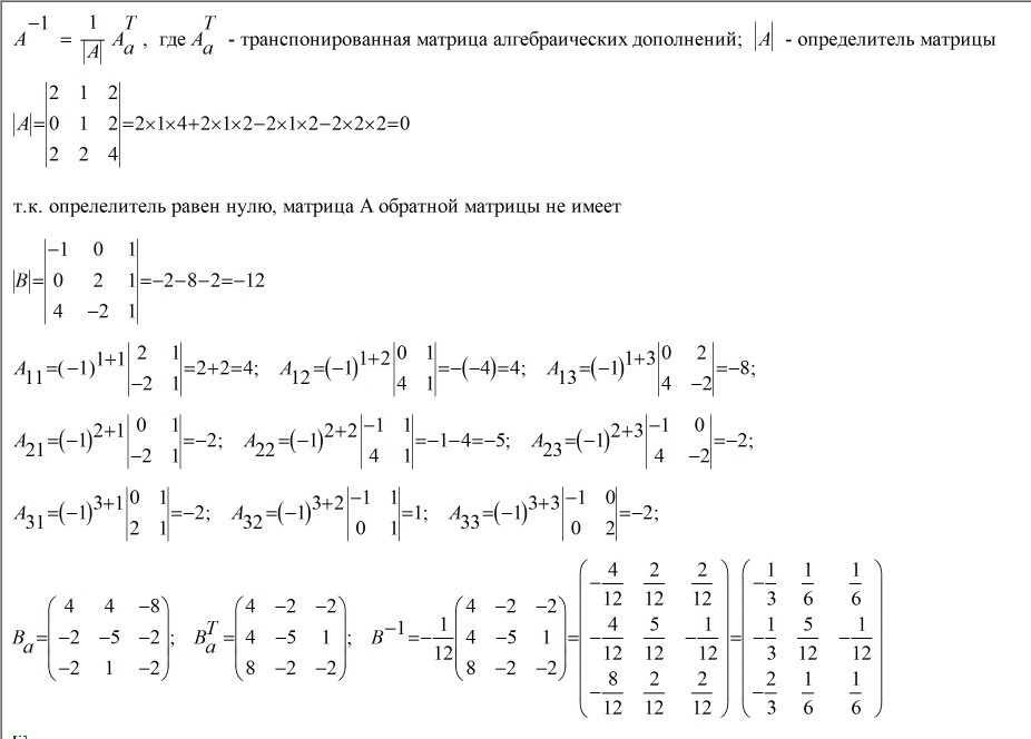
решение смотри во вложении
Приложения:
Ответ дал: Animeshnikq
0
наверное из за моей невнимательности у вас не получалось решить ...
Ответ дал: Аноним
0
у меня как в задании. попробуй решить сам
Ответ дал: Animeshnikq
0
а в марице B в первой строке 3 последняя , да я понял смысл , это главное
Ответ дал: Animeshnikq
0
я урок пропустил просто , Большое спасибо , что помогаете ученикам!
Ответ дал: Аноним
0
ну, вот и молодец!
Вас заинтересует