• Предмет: Математика
  • Автор: Вичкук
  • Вопрос задан 11 лет назад

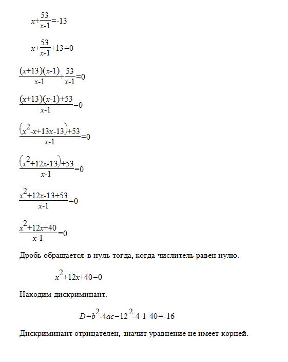
решите уравнение,задание во вложении 

Приложения:

Ответы

Ответ дал: triolana
0

=====================================================

Приложения:
Ответ дал: kamardin
0

Приведем к общему знаменателю (Х-1) получим

Х(в квадрате)-Х+53=-13Х+13

Х(в квадрате)+12Х-40=0

Д(дискриминант)=12(в квадрате)-4*1*(-40)=144+80=324

Х1=-12+18:2=3(деление это дробная черта)

Х2=-12-18:2=-15

Приложения:
Вас заинтересует