• Предмет: Физика
  • Автор: pechalkamay
  • Вопрос задан 10 лет назад

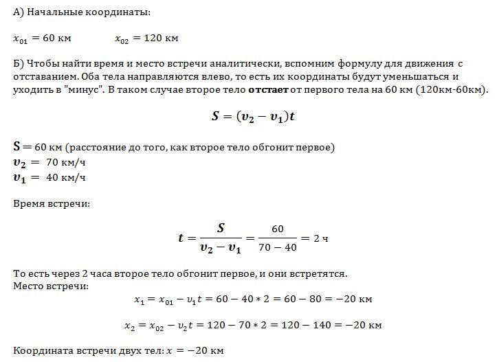
На оси координат показаны тела, их скорости (рис. 14).
а) Определить начальные координаты первого и второго тела.
б) Записать для каждого тела уравнение зависимости координаты от времени - х (t).
в) Найти место и время встречи аналитически и графически.
г) Построить график vx(t).
д) Найти координату каждого тела через 4 ч.
е) Найти путь, пройденный каждым телом за 6 ч.

Приложения:

Ответы

Ответ дал: livres
0

Решения во вложениях:

Приложения:
Вас заинтересует