Ребят ,информатика EXCEL
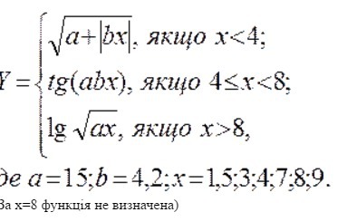
Нужно ввести формулу в столбик "Y",чтобы оно правильно посчитало по формуле которая на фото 1 .
Приложения:


Ответы
Ответ дал:
0
=ЕСЛИ(C3<4;КОРЕНЬ(A$3+ABS(B$3*C3));ЕСЛИ(И(C3>=4;C3<8);TAN(A$3*B$3*C3);ЕСЛИ(C3>8;LOG10(КОРЕНЬ(A$3*C3));"Не определено")))
Ответ дал:
0
:D
Ответ дал:
0
калькуляторщик ,в лс напиши срочно .
Ответ дал:
0
Срочно не всегда получается, я же не могу целый день за компьютером находиться.
Ответ дал:
0
давай
Ответ дал:
0
Написал.
Вас заинтересует
2 года назад
2 года назад
7 лет назад
7 лет назад
9 лет назад
10 лет назад