Ответы
Ответ дал:
0
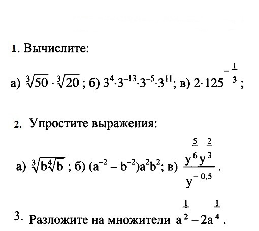
1)а) = ∛1000 = 10
б)= 3⁴⁻¹³⁻⁵⁺¹¹ = 3⁻³ = 1/27
в) = 2*1/5 = 2/5 = 0,4
2)а)
= ∛⁴√b⁵ = ¹²√b⁵
б)
(а⁻² - b⁻²)*a²b² = b² - a²
в) = у⁵/⁶ ⁺²/³⁺⁰₎⁵ = у²
3) = а¹/⁴(а¹/⁴ - 2)
б)= 3⁴⁻¹³⁻⁵⁺¹¹ = 3⁻³ = 1/27
в) = 2*1/5 = 2/5 = 0,4
2)а)
= ∛⁴√b⁵ = ¹²√b⁵
б)
(а⁻² - b⁻²)*a²b² = b² - a²
в) = у⁵/⁶ ⁺²/³⁺⁰₎⁵ = у²
3) = а¹/⁴(а¹/⁴ - 2)
Вас заинтересует
3 года назад
3 года назад
10 лет назад
10 лет назад