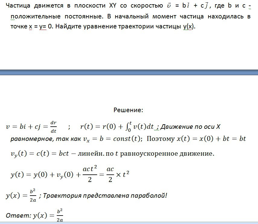
Частица движется в плоскости XY со скоростью = b + c , где b и с -положительные постоянные. В начальный момент частица находилась в точке х = у= 0. Найдите уравнение траектории частицы у(х).
Вопрос на фото, с решением! но я в нем не уверен! прошу помощи!
Приложения:

Ответы
Ответ дал:
0
если я правильно Вас понял, то
V=Vₓi+Vₐj
Vₓ=b
Vₐ=c здесь нет нижнего индекса Y, вместо него использовано а
X(t)=bt+C1
y(t)=ct+C2, мы проинтегрировали уравнения скоростей.
учитывая начальные условия получим С1=С2=0
в итоге имеем x=bt y=ct из первого t=x/b y=(c/b)x вот уравнение, но судя по вашему решению уравнение скорости и v=bi+cxj?
V=Vₓi+Vₐj
Vₓ=b
Vₐ=c здесь нет нижнего индекса Y, вместо него использовано а
X(t)=bt+C1
y(t)=ct+C2, мы проинтегрировали уравнения скоростей.
учитывая начальные условия получим С1=С2=0
в итоге имеем x=bt y=ct из первого t=x/b y=(c/b)x вот уравнение, но судя по вашему решению уравнение скорости и v=bi+cxj?
Ответ дал:
0
чесно говоря в том то и проблема) что я все неправильно сделал...
Ответ дал:
0
Еще раз извиняюсь и прошу, не могли расписать нормально ) если вам это трудно, конечно же! Очень прошу!
Ответ дал:
0
а тут расписывать уже не нежно. все уже есть. интегрировать Вы умеете.
Ответ дал:
0
Щас поробуем
Вас заинтересует
2 года назад
2 года назад
7 лет назад
7 лет назад
9 лет назад
9 лет назад