• Предмет: Математика
  • Автор: 43Fafinu
  • Вопрос задан 9 лет назад

При каких значениях параметра p неравенство (p-1)x^2+(p-2)x+3p-1<0 не имеет решений ?

Ответы

Ответ дал: KuOV
0

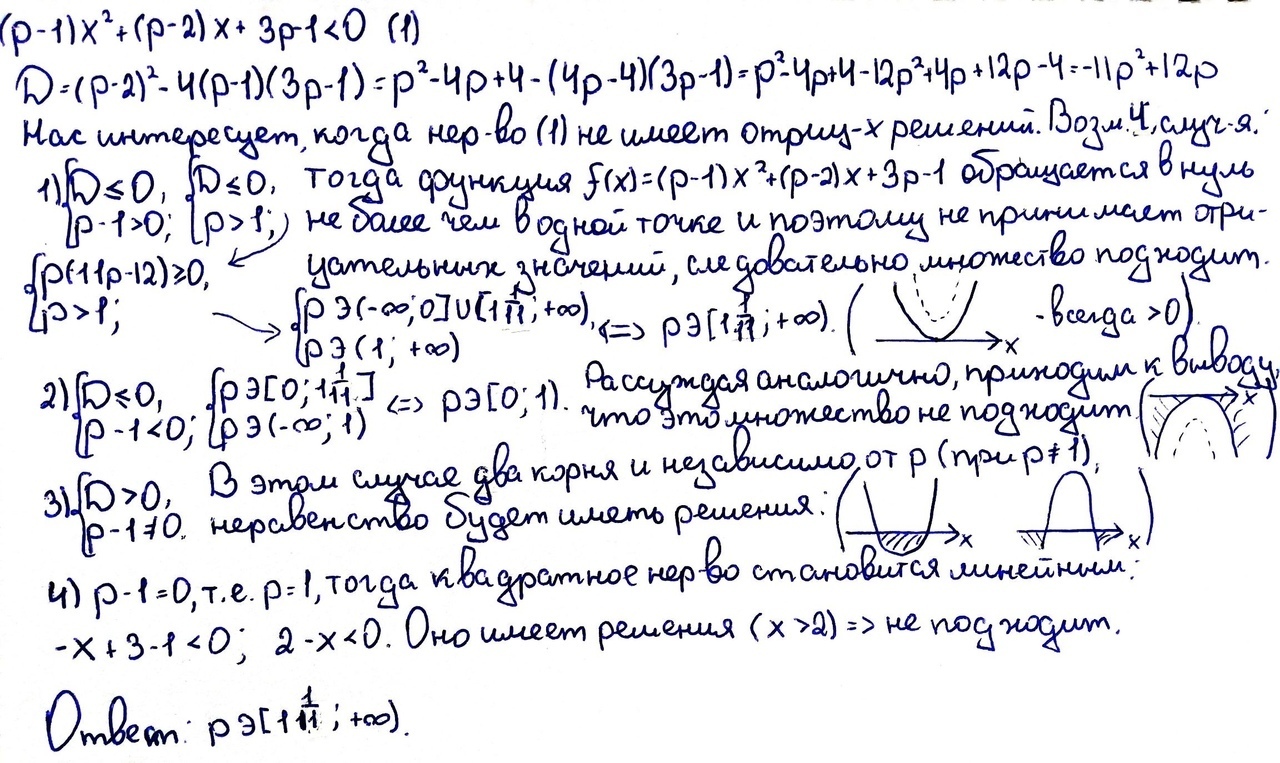
Неравенство ax² + bx + c < 0 не будет иметь решений, если парабола

y = ax² + bx + c будет расположена над осью Ох или будет касаться оси.

Для этого коэффициент а должен быть положительным, а уравнение ax² + bx + c = 0 не должно иметь корней или иметь один корень, т.е. дискриминант должен быть меньше либо равен нулю:

 left { {{a&gt;0} atop {D≤0}} right.

(p - 1) x² + (p - 2) x + 3p - 1 < 0

 left { {{p - 1&gt;0} atop {D≤0}} right.

D = (p - 2)² - 4(p - 1)(3p - 1) = p² - 4p + 4 - 12p² + 16p - 4 = - 11p² + 12p

- 11p² + 12p ≤ 0

p(11p - 12) ≥ 0 (см. рис. 1)

p ∈ (- ∞ ; 0] ∪ [12/11 ; + ∞)

p > 1

(см. рис. 2)

p ∈[12/11 ; + ∞)

Приложения:
Ответ дал: MenPelmen
0

Решение во вложении.

Приложения:
Вас заинтересует