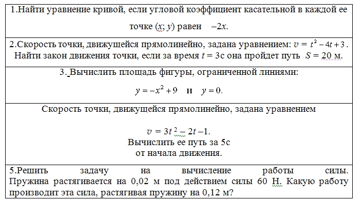
Помогите решить пожалуйста физические и геометрические приложения интегралов. Задание во вложениях. Вариант 1
Ответы.
Приложения:


Ответы
Ответ дал:
1
Смотрите во вложениях, если непонятно, то напиши. Объясню.
Приложения:


Вас заинтересует
2 года назад
2 года назад
2 года назад
2 года назад
7 лет назад
7 лет назад
9 лет назад