• Предмет: Геометрия
  • Автор: Anon21515
  • Вопрос задан 9 лет назад

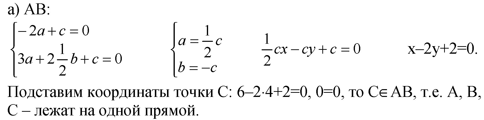
докажите что точки а б с лежат на одной прямой если А(-2;0),И(3;2;5),С(6;4)

Ответы

Ответ дал: ElinaKravchenko
0
Смотрите вложение ниже
Приложения:
Вас заинтересует