• Предмет: Математика
  • Автор: лана5555
  • Вопрос задан 9 лет назад

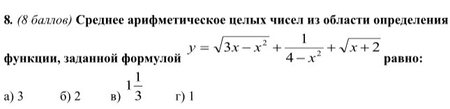
ПОМОГИТЕ ЭТО СРОЧНО К ЗАВТРАШНЕМУ ДНЮ!!! Задание во вложении.

Приложения:

Ответы

Ответ дал: catherine01m
0
y = корень(3x-x^2) + 1/4-x^2 + корень(х+2) Найдём область определения: Система: 3x-x^2>=0, 4-x<>0, x+2>=0; Решим 3x-x^2=0 Умножим обе части уравнения на (-1) х^2-3х=0 х(х-3)=0 х=0, х=3 Рассмотрим 3x-x^2>=0 Исходя из графика параболы х[0;3] Получаем: Система: х[0;3], х^2<>4 => х<>+-2, х>=-2 Отметим все точки на оси абсцисс и графически найдём пересечение полученных множеств, выкалывая +2 и -2 Получим [0;2)U(2;3] Целые числа: 0,1,3 Среднее арифметическое : 0+1+3/3 = 1 1/ Ответ: в)
Ответ дал: лана5555
0
Спасибо огромное премного благодарна!!!)
Вас заинтересует