Ответы
Ответ дал:
0
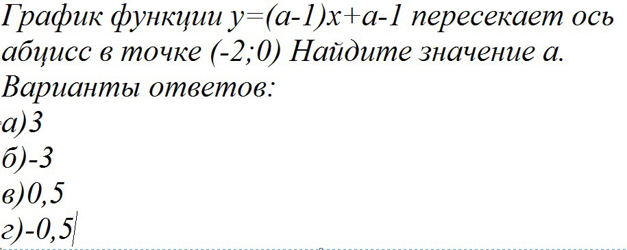
0=(a-1)*(-2)+a-1
0=-2a+2+a-1
2a-a=2-1
a=1
0=-2a+2+a-1
2a-a=2-1
a=1
Ответ дал:
0
там даже если подставить все данные ответы,не получается что график проходит через данную точку,не понятно
Ответ дал:
0
У меня на листке плохо пропечаталось вот посмотрите комменты может попробовать с другим знаком
Ответ дал:
0
понятно,бывает
Ответ дал:
0
y = (a - 1)x - a - 1 А(-2; 0)
Подставим х = -2; у = 0
0 = (a - 1)*(-2) - a - 1
-2a + 2 - a - 1 = 0
-3a + 1 = 0
a = 1/3
Ответ: {1/3}
Подставим х = -2; у = 0
0 = (a - 1)*(-2) - a - 1
-2a + 2 - a - 1 = 0
-3a + 1 = 0
a = 1/3
Ответ: {1/3}
Ответ дал:
0
У меня так же получилось. В ответах точно отпечатка. Я проверял на остальных заданиях.
Вас заинтересует
3 года назад
7 лет назад
10 лет назад
10 лет назад
10 лет назад