Ответы
Ответ дал:
0
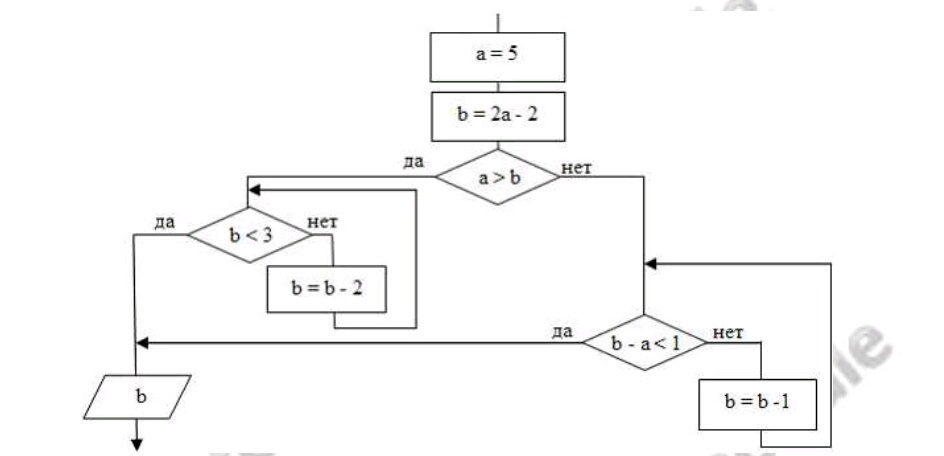
var a,b:integer;
begin
a:=5; b:=2*a-2;
if a>b
then while not(b<3) do b:=b-2
else while not(b-a<1) do b:=b-1;
writeln(b);
end.
Результат:
5
begin
a:=5; b:=2*a-2;
if a>b
then while not(b<3) do b:=b-2
else while not(b-a<1) do b:=b-1;
writeln(b);
end.
Результат:
5
Вас заинтересует
3 года назад
7 лет назад
7 лет назад
10 лет назад
10 лет назад
10 лет назад