• Предмет: Алгебра
  • Автор: Ksenia125
  • Вопрос задан 9 лет назад

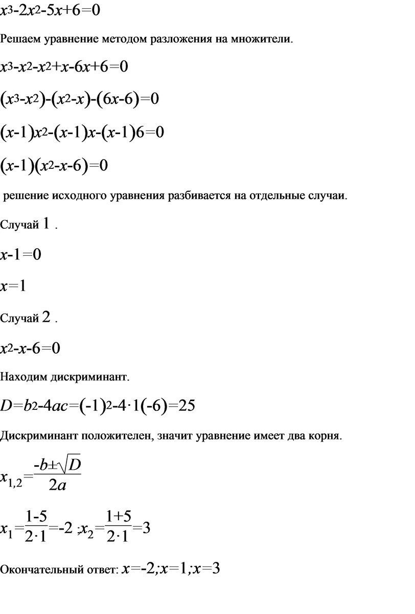
Найдите корни уравнения:
x^3-2x^2-5x+6=0

Ответы

Ответ дал: анимешникк
0
вот, на фотографии решено
Приложения:
Вас заинтересует