Ответы
Ответ дал:
0
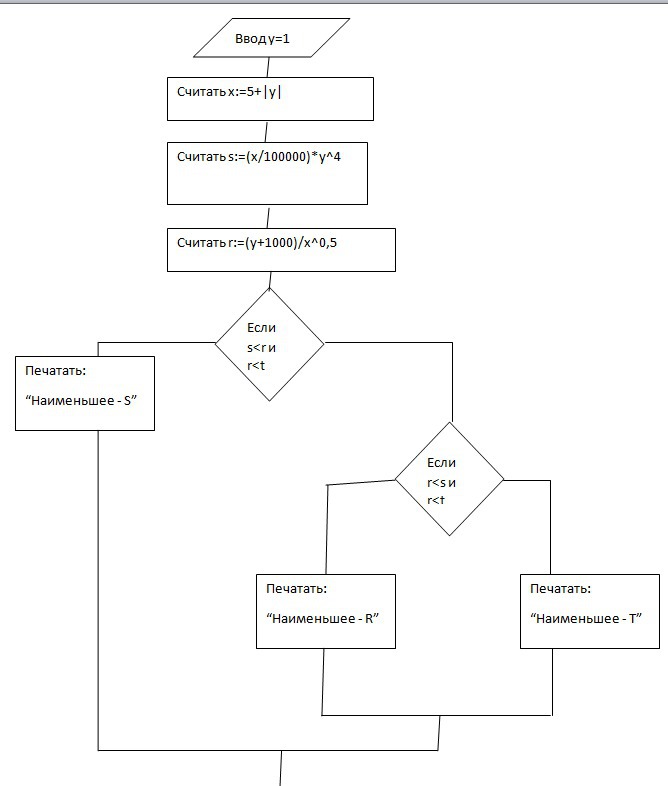
Такой будет программа:
var
s, r, t, x, y: real;
begin
y:=1;
x := 5 + abs(y);
s := (x / 100000) * y * y * y * y;
r := (y + 1000) / sqrt(x);
t := 3 * x + y;
writeln('S= ', s);
writeln('R= ', r);
writeln('T= ', t);
if (s < r) and (r < t) then writeln('Наименьшее - S') else if (r < s) and (r < t) then writeln('Наименьшее - R') else writeln('Наименьшее - T');
end.
var
s, r, t, x, y: real;
begin
y:=1;
x := 5 + abs(y);
s := (x / 100000) * y * y * y * y;
r := (y + 1000) / sqrt(x);
t := 3 * x + y;
writeln('S= ', s);
writeln('R= ', r);
writeln('T= ', t);
if (s < r) and (r < t) then writeln('Наименьшее - S') else if (r < s) and (r < t) then writeln('Наименьшее - R') else writeln('Наименьшее - T');
end.
Приложения:

Ответ дал:
0
Сейчас добавлю к ответу блок-схему.
Ответ дал:
0
Если что, на блок-схеме в левой стороне от условий - "Да", в правой - "Нет".
Ответ дал:
0
а почему мы берем значение y=1?
Вас заинтересует
2 года назад
2 года назад
7 лет назад
7 лет назад
9 лет назад
9 лет назад
10 лет назад