• Предмет: Математика
  • Автор: Nyaner
  • Вопрос задан 9 лет назад

Составьте 3 задачи по теме "Комбинаторика" и решите их.

Ответы

Ответ дал: DenisZvyaga
0
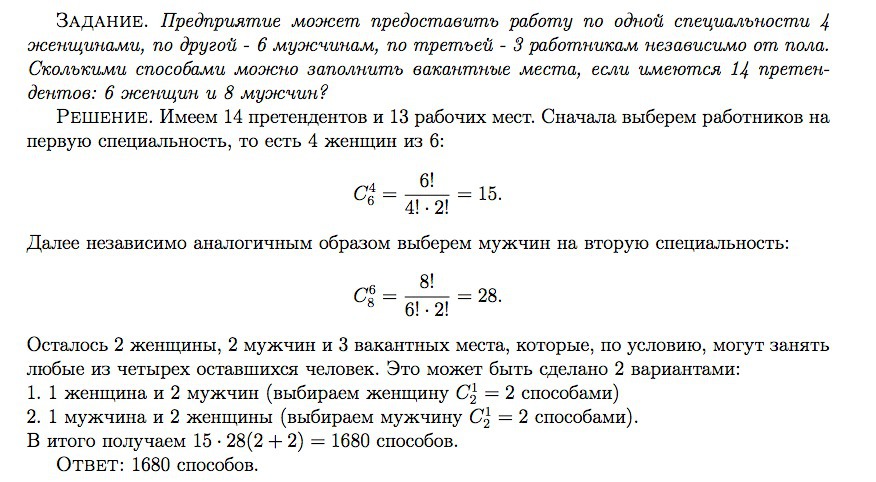
Вот задачи с решением!
Приложения:
Вас заинтересует