Ответы
                                            Ответ дал: 
                                                                                    
                                        
                                            
                                                
                                                
                                                
                                                    0
                                                
                                            
                                        
                                    
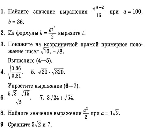
                                        1) √(100-36)/16 = √64/16 = 8/16 = 1/2= 0.5 - ОТВЕТ
2) t = √(2h/g) - ОТВЕТ
3) √10 ~ 3.2
- √8 = - 2.8
4) √(0.36/0.81) = √(0.6²/0.9²) = 0.6/0.9 = 2/3
5) √20 * √320 = √6400 = √(8²*10²) = 80
4) - 5) = 2/3 - 80 = 79 1/3 - ОТВЕТ
6)


7)
6) - 7)
8) (3√2)³/2 = 27*2*√2/2 = 27√2 - ОТВЕТ
9) Возводим в квадрат и получаем
25*2 > 7²=49 - ОТВЕТ
                                    
                                        
                                        
                                2) t = √(2h/g) - ОТВЕТ
3) √10 ~ 3.2
- √8 = - 2.8
4) √(0.36/0.81) = √(0.6²/0.9²) = 0.6/0.9 = 2/3
5) √20 * √320 = √6400 = √(8²*10²) = 80
4) - 5) = 2/3 - 80 = 79 1/3 - ОТВЕТ
6)
7)
6) - 7)
8) (3√2)³/2 = 27*2*√2/2 = 27√2 - ОТВЕТ
9) Возводим в квадрат и получаем
25*2 > 7²=49 - ОТВЕТ
                                            Ответ дал: 
                                                                                    
                                        
                                            
                                                
                                                
                                                
                                                    0
                                                
                                            
                                        
                                    
                                        Добавить 6)-7) мможно
                                    
                                        
                                        
                                Вас заинтересует
                
                        2 года назад
                    
                
                        7 лет назад
                    
                
                        7 лет назад
                    
                
                        9 лет назад
                    
                
                        10 лет назад
                    
                