Ответы
Ответ дал:
0
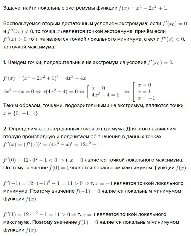
Задача: найти локальные экстремумы функции
.
Воспользуемся вторым достаточным условием экстремума: если
и
, то точка
является точкой экстремума, причём если
, то т.
является точкой локального минимума, а если
, то точкой максимума.
1. Найдём точки, подозрительные на экстремум из условия
.


Таким образом, точками, подозрительными на экстремум, являются точки
2. Определим характер данных точек экстремума. Для этого вычислим вторую производную и подсчитаем её значения в данных точках.

т.
является точкой локального максимума. Поэтому значение
является локальным максимумом функции
.
т.
является точкой локального минимума. Поэтому значение
является локальным минимумом функции
.
т.
является точкой локального максимума. Поэтому значение
является локальным минимумом функции
.
P.S. - Прилагаю картинку со скриншотом решения, т.к. у автора вопроса почему-то некорректно отображаются формулы.
Воспользуемся вторым достаточным условием экстремума: если
1. Найдём точки, подозрительные на экстремум из условия
Таким образом, точками, подозрительными на экстремум, являются точки
2. Определим характер данных точек экстремума. Для этого вычислим вторую производную и подсчитаем её значения в данных точках.
P.S. - Прилагаю картинку со скриншотом решения, т.к. у автора вопроса почему-то некорректно отображаются формулы.
Приложения:

Ответ дал:
0
Что написано в квадратных скобках ?
Ответ дал:
0
Квадратные скобки - это совокупность. Читается как "выполнено А или Б".
Вас заинтересует
2 года назад
7 лет назад
9 лет назад