• Предмет: Алгебра
  • Автор: Raidenchik
  • Вопрос задан 11 лет назад

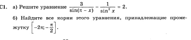
Задания во вложении.

Решение должно быть расписанным для каждого задания, иначе отмечаю как нарушение.

Приложения:

Ответы

Ответ дал: Nik133
0

Во вложении

---------------------------------------------------------------

Вас заинтересует