кто помнит паскаль.
Нужно поправить тело программы(словил тупняк)
program variant;
var
x,a,d,q1,q2,i:real;
begin
write('введите x=');
readln(x);
a:=0.14*x;
begin
q1:=0.15*x-a;
q2:=ln(sqr(a)-sqr(x));
d:=q1/q2;
writeln('d=',d);
a:=a+0.22;
end;
end.
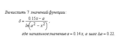
На картинке условия
Приложения:

Ответы
Ответ дал:
0
program variant;
var
x,a,d:real;
i:integer;
begin
Write('введите x='); Read(x);
for i:=1 to 7 do begin
a:=0.14+0.22*(i-1);
d:=(0.15*x-a)/ln(a*a-x*x);
Writeln(a:4:2,d:16:9);
a:=a+0.22
end
end.
Пример
введите x=0.027
0.14 0.034243220
0.36 0.173723688
0.58 0.527608521
0.80 1.778950153
1.02 -26.114068556
1.24 -2.875984233
1.46 -1.924508518
var
x,a,d:real;
i:integer;
begin
Write('введите x='); Read(x);
for i:=1 to 7 do begin
a:=0.14+0.22*(i-1);
d:=(0.15*x-a)/ln(a*a-x*x);
Writeln(a:4:2,d:16:9);
a:=a+0.22
end
end.
Пример
введите x=0.027
0.14 0.034243220
0.36 0.173723688
0.58 0.527608521
0.80 1.778950153
1.02 -26.114068556
1.24 -2.875984233
1.46 -1.924508518
Вас заинтересует
2 года назад
2 года назад
7 лет назад
7 лет назад
9 лет назад
10 лет назад