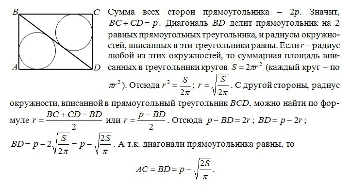
Периметр прямоугольника равен 2p. В треугольнике на которые делит его диагональ, вписаны окружности с суммарной площадью S. Найти длины диагоналей прямоугольника. Срочно!!!
Ответы
Ответ дал:
0
Решение в приложении.
Приложения:

Вас заинтересует
7 лет назад
9 лет назад
10 лет назад
10 лет назад