Ответы
Ответ дал:
0
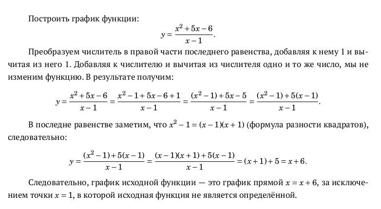
(x^2+5x-6)/(x-1)=x+6, значит, график данной функции - это график прямой y=x+6. См. прилагаемый файл.
Приложения:


Ответ дал:
0
Читай внимательно, я приложил новый скрин.
Ответ дал:
0
Давай в ватсап мне отправь ссылку
Ответ дал:
0
Я приложил скрин в самом ответе, изменив его
Ответ дал:
0
я с приложение он не поддерживает ссылки
Ответ дал:
0
Там не ссылка, а изображение
Вас заинтересует
2 года назад
2 года назад
7 лет назад
7 лет назад
9 лет назад
9 лет назад
10 лет назад