• Предмет: Алгебра
  • Автор: МариночкаКраснова
  • Вопрос задан 11 лет назад

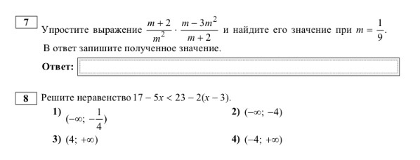
Решить две задачи А-части.

1.Упростить и подставить переменную.

2.Решить неравенство.

смотите вложения :)

Приложения:

Ответы

Ответ дал: Матов
0

 (m+2)/m^2      *   m-3m^2/  m+2

m(1-3m)/m^2=1-3m/m=1-1/3/1/9=2/3/1/9=6

 

 

 17-5x < 23-2 (x-3)

 -12< 3x

    x>-4

 

 

 

 

 

Вас заинтересует