• Предмет: Химия
  • Автор: 565600
  • Вопрос задан 9 лет назад

Пожалуйста помогите срочно(((
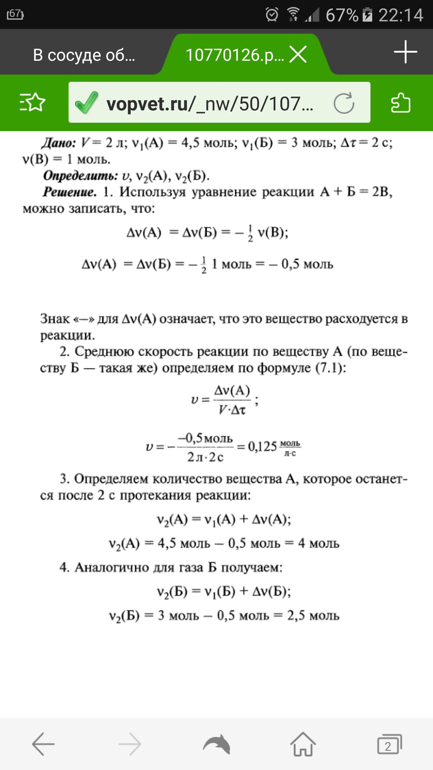
В сосуде объемом 2 л смешали газ А количеством вещества 4,5 моль и газ В количеством вещества 3 моль. Газы А и В реагируют в соответствии с уравнением А + В = С. Через 20 с в системе образовался газ С количеством вещества 2 моль. Определите среднюю скорость реакции. Какие количества непрореаги-ровавших газов А и В остались в системе?

Ответы

Ответ дал: elenakuznecova7
0
из интернета взято..... надеюсь правильно
Приложения:
Ответ дал: 565600
0
Спасибо) только условие другое немного
Вас заинтересует