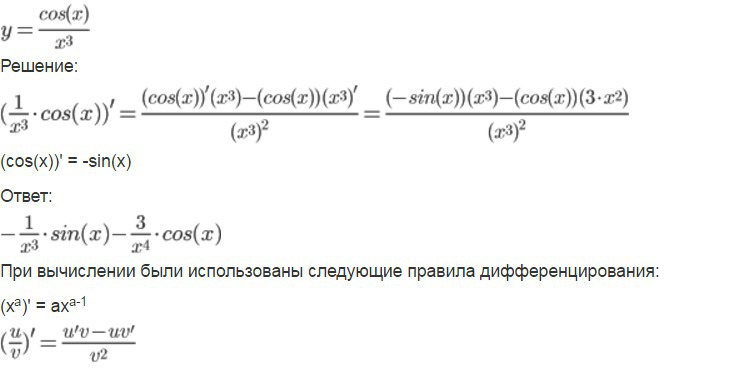
Ответы
Ответ дал:
0
y=cos(5x-2) ;
у´=-5sin(5x-2)
y=1+ctg(2x+п);
у´= -1/sin^{2}х (при х=-п/4)= -1: 24=2
y=30корень из 4-3х
y=x3 • e1+x2Решение:
(e • x3+x2)' = (x2)' + (e • x3)' = (2 • x) + (3 • e • x2) = 3 • e • x2+2 • x
(xn)' = n xn-1
(x2)' = 2(x)2-1(x)' = 2 • x
(x)' = 1
Ответ:
3 • e • x2+2 • x
или
x • (3 • e • x+2)
Приложения:

Вас заинтересует
2 года назад
2 года назад
7 лет назад
7 лет назад
9 лет назад
9 лет назад
10 лет назад