• Предмет: Математика
  • Автор: tobemarshal2314
  • Вопрос задан 9 лет назад

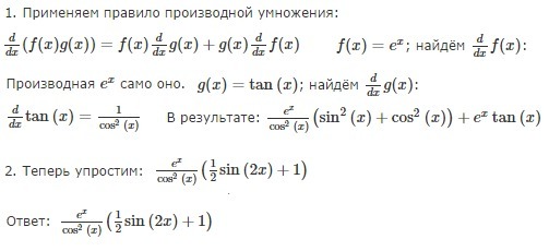
найти производну функции y=e^x tg x

Ответы

Ответ дал: REPINJr
0
Всё решение во вложении:
Приложения:
Вас заинтересует