• Предмет: Математика
  • Автор: natascha12
  • Вопрос задан 9 лет назад

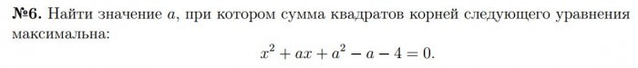
Помогите плиз. Задача прикреплена фотографией

Приложения:

Ответы

Ответ дал: Blaze123321
0
(x+a)^2-a-4 вот решение
Вас заинтересует