Ответы
Ответ дал:
0
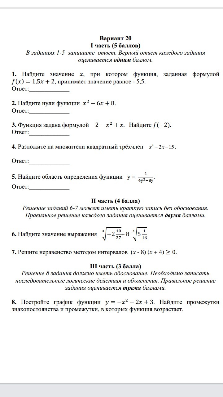
Вариант 20.
1.
2.
Это и есть нули функции.
3.
4.
Проверка:
Верно разложили.
5.
Область определения - это те значения, где функци существует. У нас тут есть дробь, а знаменатель дроби не может быть равен 0. Значит
Это и есть область определения.
Часть 2.
1.
= 
2. Наносим корни на числовую прямую и расставляем знаки слева направо, начиная с +. Так как у нас больше, либо равно 0, то выбираем +. Так как у нас больше либо равно, то неравенство нестрогое и числа пишем в квадратных скобках. Можно ответ записать 2 способами.
![(x-8)(x+4) geq 0
x_1 = 8
x_2 = -4
++++[-4]- - - -[8]++++
(x-8)(x+4) geq 0
x_1 = 8
x_2 = -4
++++[-4]- - - -[8]++++](https://tex.z-dn.net/?f=%28x-8%29%28x%2B4%29+geq+0%0A%0Ax_1+%3D+8%0A%0Ax_2+%3D+-4%0A%0A%2B%2B%2B%2B%5B-4%5D-+-+-+-%5B8%5D%2B%2B%2B%2B%0A%0A)
а)![(-infty;-4]U[8;+infty) (-infty;-4]U[8;+infty)](https://tex.z-dn.net/?f=%28-infty%3B-4%5DU%5B8%3B%2Binfty%29)
б)
Часть 3.
График я Вам не смогу построить, но это парабола ветвями вниз. Чтобы найти промежутки знакопостоянства, надо решать квадратное уравнение

наносим корни на числовую прямую. Так как у нас перед x^2 минус, то расставляем знаки слева направо, начиная с МИНУСА!

Итак, на промежутке
- отрицательный знак.
- положительный,
- отрицательный.
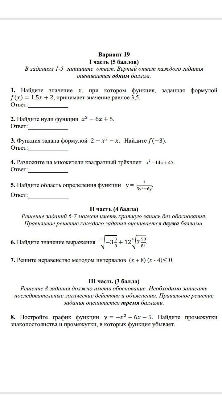
1.
2.
3.
4.
Проверка:
5.
Область определения - это те значения, где функци существует. У нас тут есть дробь, а знаменатель дроби не может быть равен 0. Значит
Часть 2.
1.
2. Наносим корни на числовую прямую и расставляем знаки слева направо, начиная с +. Так как у нас больше, либо равно 0, то выбираем +. Так как у нас больше либо равно, то неравенство нестрогое и числа пишем в квадратных скобках. Можно ответ записать 2 способами.
а)
б)
Часть 3.
График я Вам не смогу построить, но это парабола ветвями вниз. Чтобы найти промежутки знакопостоянства, надо решать квадратное уравнение
наносим корни на числовую прямую. Так как у нас перед x^2 минус, то расставляем знаки слева направо, начиная с МИНУСА!
Итак, на промежутке
Вас заинтересует
2 года назад
2 года назад
7 лет назад
7 лет назад
10 лет назад
10 лет назад