Ответы
Ответ дал:
0
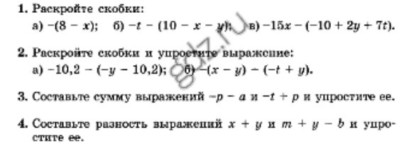
1.
а) -8+х
б) -t-10+x+y
в) -15х+10-2y+7t
2.
a)-10.2+y+10.2
y=0
b) -x+y+t-y
-x+2y+t
а) -8+х
б) -t-10+x+y
в) -15х+10-2y+7t
2.
a)-10.2+y+10.2
y=0
b) -x+y+t-y
-x+2y+t
Ответ дал:
0
а где номера 3,4?
Ответ дал:
0
-8+x
-t-10+x+y
-15x+10-2y-7t
-10.2+y+10.2
-x+y+t-y
-p-a+-t+p=-a-t
x+y-m+y-b=x+2y-m-b
-t-10+x+y
-15x+10-2y-7t
-10.2+y+10.2
-x+y+t-y
-p-a+-t+p=-a-t
x+y-m+y-b=x+2y-m-b
Вас заинтересует
2 года назад
2 года назад
7 лет назад
7 лет назад
10 лет назад
10 лет назад
10 лет назад
10 лет назад