• Предмет: Математика
  • Автор: ekaterina2223
  • Вопрос задан 9 лет назад

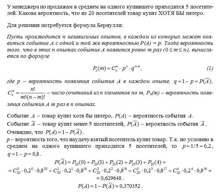
У менеджера по продажам в среднем на одного купившего приходится 5 посетителей. Какова вероятность, что из 20 посетителей товар купят ХОТЯБЫ пятеро.

Ответы

Ответ дал: SergFlint
0
Решение в приложении.
Приложения:
Вас заинтересует