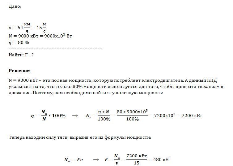
электропоезд при движении со скоростью 54 км/ч потребляет мощность 9000 кВт. КПД электродвигателей 80%. Определить силу тяги, развиваемую электродвигателями
Ответы
Ответ дал:
0
Решение во вложении:
Приложения:
Вас заинтересует
3 года назад
3 года назад
8 лет назад
8 лет назад
11 лет назад
11 лет назад
11 лет назад