• Предмет: Физика
  • Автор: Катарина1993
  • Вопрос задан 11 лет назад

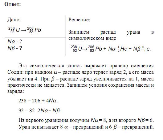
физика, 9 класс, не могу понять как делать... есть элементы таблицы Менделеева... U (с атомной массой 235) - Pb (С атомной массой 207) L=? B=? пожалуйста с объяснением...

 

Приложения:

Ответы

Ответ дал: Аноним
0

8 альфа распадов и 6 ветта распадов

Приложения:
Вас заинтересует