Ответы
Ответ дал:
0
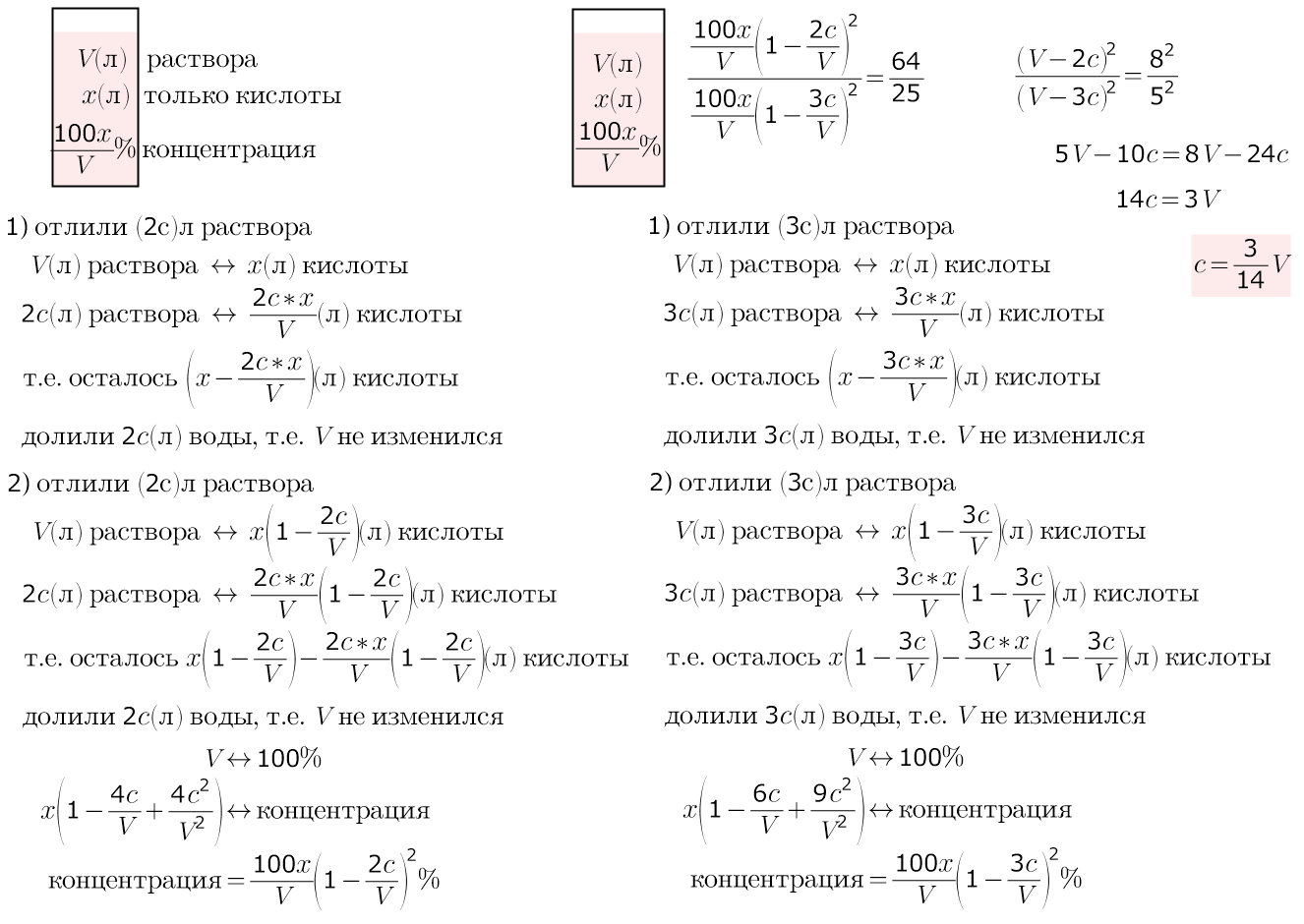
Ответ: 3/14 от объема составляют (с) литров
Приложения:

Вас заинтересует
2 года назад
7 лет назад
7 лет назад