• Предмет: Математика
  • Автор: galina1561
  • Вопрос задан 9 лет назад

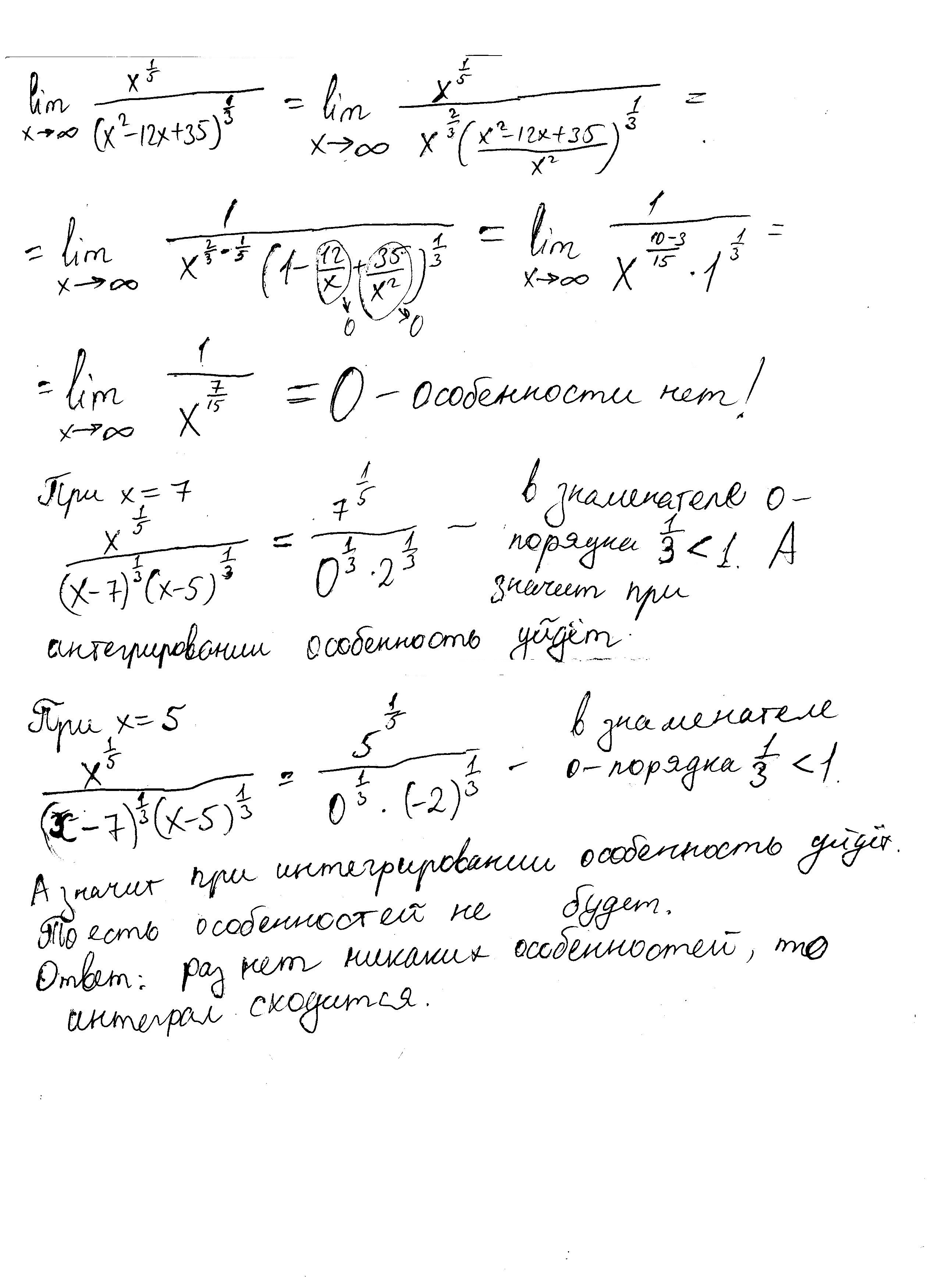
исследовать на сходимость интеграл от 0 до бесконечности (x^(1/5))/(x^2-12x+35)^(1/3)

Ответы

Ответ дал: bearcab
0
Решение в приложении.Интеграл сходится.
Приложения:
Ответ дал: galina1561
0
Спасибо, это очень хорошее и понятное решение
Вас заинтересует