На гладкой горизонтальной поверхности покоится клин массой M. На грань, составляющей угол 30 градусов с горизонтом, падает шар массой m со скоростью v. В результате клин начинает двигаться. Определите скорость клина. Время удара мало, удар считать абсолютно упругим.
Ответы
Ответ дал:
0
Если резко ударить мотком по лежащей на полу доске – то она подскочит. Это произойдет потому, что молоток передаст доске импульс, с которым она частично упруго провзаимодействует с полом и отскочит. Примерно такие же события здесь будут происходить между клином и горизонтальной поверхностью. Клин либо отскочит, если он провзаимодействует с поверхностью упруго, либо он просто потеряет энергию вертикального импульса при неупругом взаимодействии с горизонтальной поверхностью. А поэтому было бы ошибкой учесть только горизонтальную скорость клина в энергетическом уравнении.
Ещё раз, как именно клин после соударения с шаром будет взаимодействовать с горизонтальной поверхностью – мы не знаем (будет скакать или просто будет двигаться горизонтально), поскольку нам не заданы параметры взаимодействия клина и поверхности (абсолютно-упругое, абсолютно-неупругое и т.п.), но в любом случае, нам необходимо учесть часть кинетической энергии, которую будет нести вертикальный (!) импульс клина.
Что бы развеять сомнения, добавлю, что, поскольку мы считаем удар мгновенным, то в тот момент, когда шар УЖЕ оторвётся от верхней поверхности – нижняя поверхность клина ЕЩЁ «не будет знать», что клин уже движется вниз, поскольку сигнал (в виде упругой волны) о верхнем взаимодействии ещё не дойдёт до дна.
Шар взаимодействует с клином точно поперёк их общей поверхности в момент контакта. А поверхность эта сориентирована к горизонту под углом
Стало быть, сила, действующая на клин – будет придавать вертикальный импульс и скорость в
раз больший, чем горизонтальный импульс и скорость.
Обозначим горизонтальную скорость клина, как –
тогда его вертикальная скорость 
Будем считать, что скорость шара после отскока направлена вбок и ВВРЕХ. Именно из этих соображений далее будем записывать законы сохранения (если получится отрицательное значение скорости, то значит, она направлена – вниз). Обозначим горизонтальную составляющую конечной скорости шара, как
а вертикальную, как 
Из закона сохранения импульса по горизонтали ясно, что:


Из закона сохранения импульса по вертикальной оси найдём


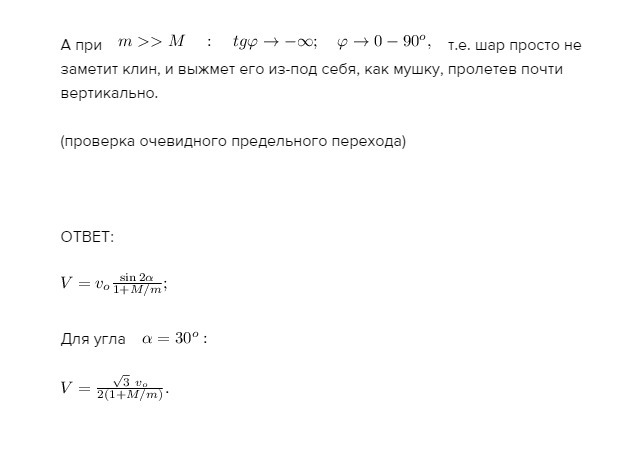
Из закона сохранения энергии найдём горизонтальную скорость клина:






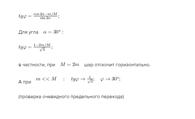
Для угла

В частности, при
;
В частности, при
Часть энергии не превратится ни в движение клина вдоль плоскости, ни в движение шара, а уйдёт вместе с вертикальным импульсом клина либо в колебания клина над поверхностью, либо во внутреннюю энергию (при неупругом взаимодействии клина с поверхностью). Что бы там с этой энергией далее не происходило – необходимо учесть эту энергию отдельно, чтобы не отнести её по ошибке к энергии горизонтального движения клина. После пояснения термина – «потеря энергии» в контексте данной задачи, можно эту потерю и посчитать.
Потеря энергии:


где
– начальная кинетическая энергия.
Для угла

При
(проверка очевидного предельного перехода)
При
При
Ещё раз, как именно клин после соударения с шаром будет взаимодействовать с горизонтальной поверхностью – мы не знаем (будет скакать или просто будет двигаться горизонтально), поскольку нам не заданы параметры взаимодействия клина и поверхности (абсолютно-упругое, абсолютно-неупругое и т.п.), но в любом случае, нам необходимо учесть часть кинетической энергии, которую будет нести вертикальный (!) импульс клина.
Что бы развеять сомнения, добавлю, что, поскольку мы считаем удар мгновенным, то в тот момент, когда шар УЖЕ оторвётся от верхней поверхности – нижняя поверхность клина ЕЩЁ «не будет знать», что клин уже движется вниз, поскольку сигнал (в виде упругой волны) о верхнем взаимодействии ещё не дойдёт до дна.
Шар взаимодействует с клином точно поперёк их общей поверхности в момент контакта. А поверхность эта сориентирована к горизонту под углом
Обозначим горизонтальную скорость клина, как –
Будем считать, что скорость шара после отскока направлена вбок и ВВРЕХ. Именно из этих соображений далее будем записывать законы сохранения (если получится отрицательное значение скорости, то значит, она направлена – вниз). Обозначим горизонтальную составляющую конечной скорости шара, как
Из закона сохранения импульса по горизонтали ясно, что:
Из закона сохранения импульса по вертикальной оси найдём
Из закона сохранения энергии найдём горизонтальную скорость клина:
Для угла
В частности, при
В частности, при
Часть энергии не превратится ни в движение клина вдоль плоскости, ни в движение шара, а уйдёт вместе с вертикальным импульсом клина либо в колебания клина над поверхностью, либо во внутреннюю энергию (при неупругом взаимодействии клина с поверхностью). Что бы там с этой энергией далее не происходило – необходимо учесть эту энергию отдельно, чтобы не отнести её по ошибке к энергии горизонтального движения клина. После пояснения термина – «потеря энергии» в контексте данной задачи, можно эту потерю и посчитать.
Потеря энергии:
где
Для угла
При
(проверка очевидного предельного перехода)
При
При
Приложения:





Вас заинтересует
2 года назад
2 года назад
7 лет назад
7 лет назад
9 лет назад
10 лет назад