Ответы
Ответ дал:
0
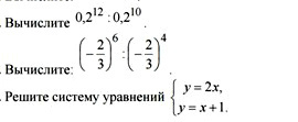
первые 2 по свойству степеней
1) (0,2)^12:(0.2)^10=0.2²=0.04
2) (-2/3)^6:(-2/3)^4=(-2/3)²=4/9
третий номер по-другому
подставляем значение у во второе равенство
y=x+1
2x=x+1
x=1
Узнали x, найдём y подставив в первое равенство
y=2x
y=2
1) (0,2)^12:(0.2)^10=0.2²=0.04
2) (-2/3)^6:(-2/3)^4=(-2/3)²=4/9
третий номер по-другому
подставляем значение у во второе равенство
y=x+1
2x=x+1
x=1
Узнали x, найдём y подставив в первое равенство
y=2x
y=2
Ответ дал:
0
Извините, можете расписать первые 2 номера! Вообще не поняла
Ответ дал:
0
https://cs540103.vk.me/c604616/v604616335/21dc9/fU4BP0_3mt8.jpg
Ответ дал:
0
Спасибо большое!!! Вспомнила!! Насколько всё просто!)
Вас заинтересует
2 года назад
10 лет назад
10 лет назад