Ответы
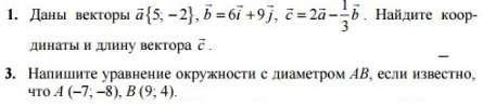
Ответ дал:
0
1
a{5;-2}
b=6i+9j⇒b{6;9}
2a{10;-4}
-1/3*b{-2;-3}
c=2a-1/3*b
c{8;-7}
|c|=√8²+(-7)²=√(64+49)=√113
3
A(-7;-8),B(9;4)
|AB|=√(9+7)²+(4+8)²=√(256+144)=√400=20
R=1/2*|AB|=1/2*20=10
O(x0;y0)-центр окружности и середина АВ
х0=(-7+9)/2=1
у0=(-8+4)/2=-2
О(1;-2)
(x-x0)²+(y-y0)²=R² уравнение окружности
(x-1)²+(y+2)²=100
a{5;-2}
b=6i+9j⇒b{6;9}
2a{10;-4}
-1/3*b{-2;-3}
c=2a-1/3*b
c{8;-7}
|c|=√8²+(-7)²=√(64+49)=√113
3
A(-7;-8),B(9;4)
|AB|=√(9+7)²+(4+8)²=√(256+144)=√400=20
R=1/2*|AB|=1/2*20=10
O(x0;y0)-центр окружности и середина АВ
х0=(-7+9)/2=1
у0=(-8+4)/2=-2
О(1;-2)
(x-x0)²+(y-y0)²=R² уравнение окружности
(x-1)²+(y+2)²=100
Ответ дал:
0
1)
b = 6i + 9j
координаты вектора b (6 ; 9)
c = 2a -
b = 2 {5 ; -2} -
{6 ; 9} = {
} = {8 ; -7} это координаты вектора, или, проще говоря, на сколько он переместился по оси х и у, а именно - на 8 вправо по оси х и на 7 вниз по оси у.
координаты найдены, теперь находим длину по этой формуле:

длина вектора с =
2)
A (-7 ; -8)
B (9 ; 4)
Пусть AB - вектор, тогда его координаты = {
} = {16 ; 12}
длина AB =
середина AB:

G (1 ; -2) - середина вектора AB
значит точка G - центр окружности, смещённый по оси х на 1 вправо, а по оси у на 2 вниз.
x² + y² = R² - уравнение окружности.
(x - 1)² + (y - (-2))² =
= 100
(x - 1)² + (y + 2)² = 100 - уравнение окружности.
b = 6i + 9j
координаты вектора b (6 ; 9)
c = 2a -
координаты найдены, теперь находим длину по этой формуле:
длина вектора с =
2)
A (-7 ; -8)
B (9 ; 4)
Пусть AB - вектор, тогда его координаты = {
длина AB =
середина AB:
G (1 ; -2) - середина вектора AB
значит точка G - центр окружности, смещённый по оси х на 1 вправо, а по оси у на 2 вниз.
x² + y² = R² - уравнение окружности.
(x - 1)² + (y - (-2))² =
(x - 1)² + (y + 2)² = 100 - уравнение окружности.
Вас заинтересует
3 года назад
3 года назад
7 лет назад
7 лет назад
10 лет назад
10 лет назад