Ответы
Ответ дал:
0
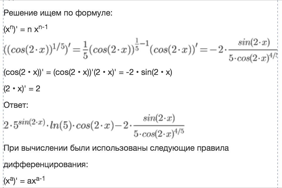
Ответ во вложении -_- -_- -_-
Приложения:

Вас заинтересует
2 года назад
7 лет назад
7 лет назад
9 лет назад
9 лет назад
10 лет назад