Ответы
                                            Ответ дал: 
                                                                                    
                                        
                                            
                                                
                                                
                                                
                                                    0
                                                
                                            
                                        
                                    
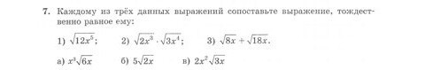
                                        1) √(12х^5) = √(3×4×х⁴×х) = 2х²√3х [ в) ]
2) √(2х³) × √(3х⁴) = √(2х×х²) × х²√3 = х√2х × х²√3 = х³√6х [ а) ]
3) √8х + √18х = √(4×2х) + √(9×2х) = 2√2х + 3√2х = 5√2х [ б) ]
Ответ: 1в ; 2а ; 3б.
                                    
                                        
                                        
                                2) √(2х³) × √(3х⁴) = √(2х×х²) × х²√3 = х√2х × х²√3 = х³√6х [ а) ]
3) √8х + √18х = √(4×2х) + √(9×2х) = 2√2х + 3√2х = 5√2х [ б) ]
Ответ: 1в ; 2а ; 3б.
Вас заинтересует
                
                        2 года назад
                    
                
                        7 лет назад
                    
                
                        7 лет назад
                    
                
                        9 лет назад
                    
                
                        9 лет назад
                    
                
                        10 лет назад