• Предмет: Алгебра
  • Автор: ghy3
  • Вопрос задан 9 лет назад

Помогите пожалуйста с алгеброй!!! 3-е задание, очень срочно нужно❤заранее спасибо

Приложения:

Ответы

Ответ дал: fadarm
0
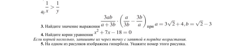
 frac{3ab}{a+3b}( frac{ a^{2}-9b^{2} }{3ab} )= frac{(a-3b)(a+3b)}{a+3b}=a-3b
Подставим данные значения, получаем
3√2+4-3(√2-3)=3√2+4-3√2+9=13
Вас заинтересует