1) пружину жесткостью 40 Н/м сжали на 2 см. Сила упругости равна?
2) на какой высоте потенциальная энергия тела массой 3 кг равна 60 дж?
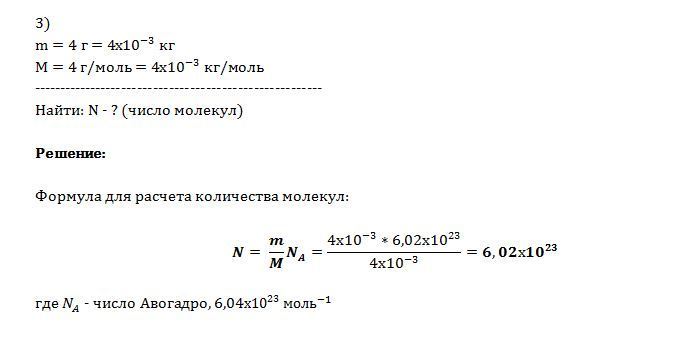
3) масса гелия в сосуде равна 4 г. Сколько атомов гелия находится в сосуде ? (Молярная масса гелия 4 г/моль)
Ответы
Ответ дал:
0
Решения во вложении:
Приложения:
Вас заинтересует
3 года назад
3 года назад
8 лет назад
8 лет назад
11 лет назад
11 лет назад
11 лет назад