Верно ли утверждение?
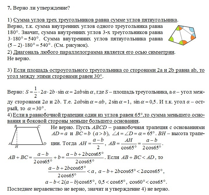
1)Сумма углов трех треугольников равна сумме углов пятиугольника.
2)Диагональ любого параллелограмма является его осью симметрии.
3)Если площадь остроугольного треугольника со сторонами 2а и 2b равна ab,то угол между этими сторонами равен 30°.
4)Если в равнобочной трапеции один из углов равен 65°,то сумма меньшего основания и боковой стороны меньше большего основания.
Ответы
Ответ дал:
0
Решение в приложении.
Приложения:

Ответ дал:
0
Я никогда и ничего не ищу. И как кинуть ссылку на свою голову - не знаю!
Ответ дал:
0
у сайт ты не знаешь?
Ответ дал:
0
откуда это у тебя?
Ответ дал:
0
Ответ:
1)верно,
2)неверно
3)верно
4)неверно
1)верно,
2)неверно
3)верно
4)неверно
Приложения:

Вас заинтересует
2 года назад
7 лет назад
7 лет назад
9 лет назад
10 лет назад
10 лет назад