• Предмет: Физика
  • Автор: Аноним
  • Вопрос задан 11 лет назад

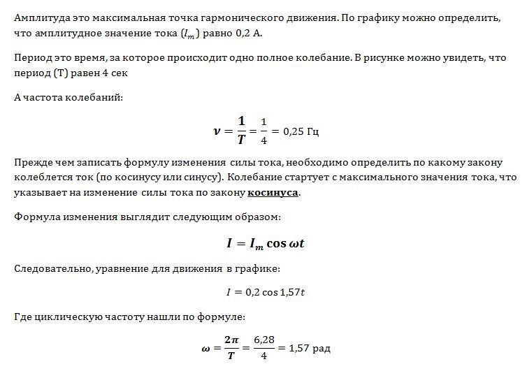
По графику найти амплитудное значение переменной силы тока, ее период и частоту. Записать формулу изменения силы тока со временем i(t).

 

Приложения:

Ответы

Ответ дал: livres
0

Решение во вложении:

Приложения:
Вас заинтересует