• Предмет: Геометрия
  • Автор: ao16
  • Вопрос задан 11 лет назад

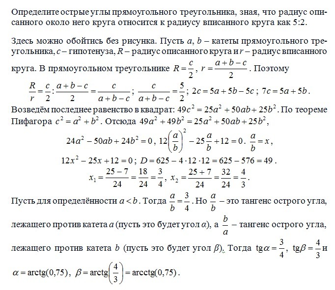
Определите острые углы прямоугольного треугольника ,зная,что радиус описанного около него круга относится к радиусу вписанного круга как 5:2

Ответы

Ответ дал: SergFlint
0
Решение в приложении.
Приложения:
Вас заинтересует