• Предмет: Математика
  • Автор: girlusushkamutochk
  • Вопрос задан 9 лет назад

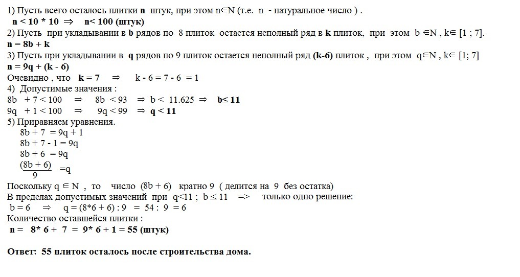
После строительства дома осталось некоторое количество плиток. Их можно использовать для выкладки прямоугольной площадки на участке рядом с домом . Если укладывать в ряд по 10 плиток,то для квадратной площадки плиток не хватит. При вкладывании по8 плиток в ряд останется один неполный ряд,а при вкладывании по 9 - тоже останется неполный ряд, в котором на 6 плиток меньше, чем в неполном ряду при вкладывании по 8. Сколько всего плиток осталось после строительства дома?

Ответы

Ответ дал: zhenyaM2002
0
Решение в приложении.
Ответ:  55 плиток осталось после строительства дома.


Приложения:
Вас заинтересует