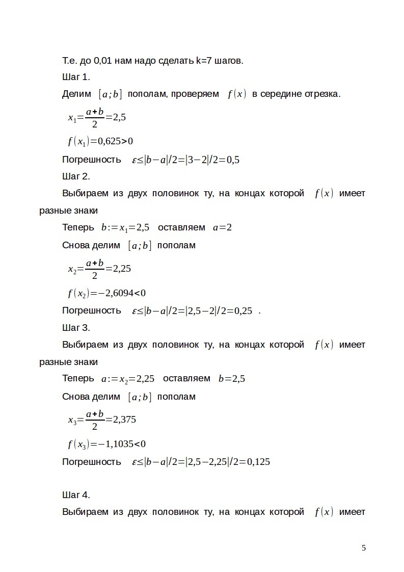
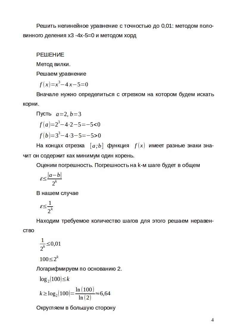
решить нелинейное уравнение с точностью до 0,01: методом половинного деления х3 -4х-5=0 и методом хорд
Ответы
Ответ дал:
0
Вот демонстрация метода вилки. Расчеты даны "сжато" я их в электронной таблице вбил. (Полуавтоматом) Тут результаты. Хотя можно было ещё сжать и оформить в виде одной таблицы.
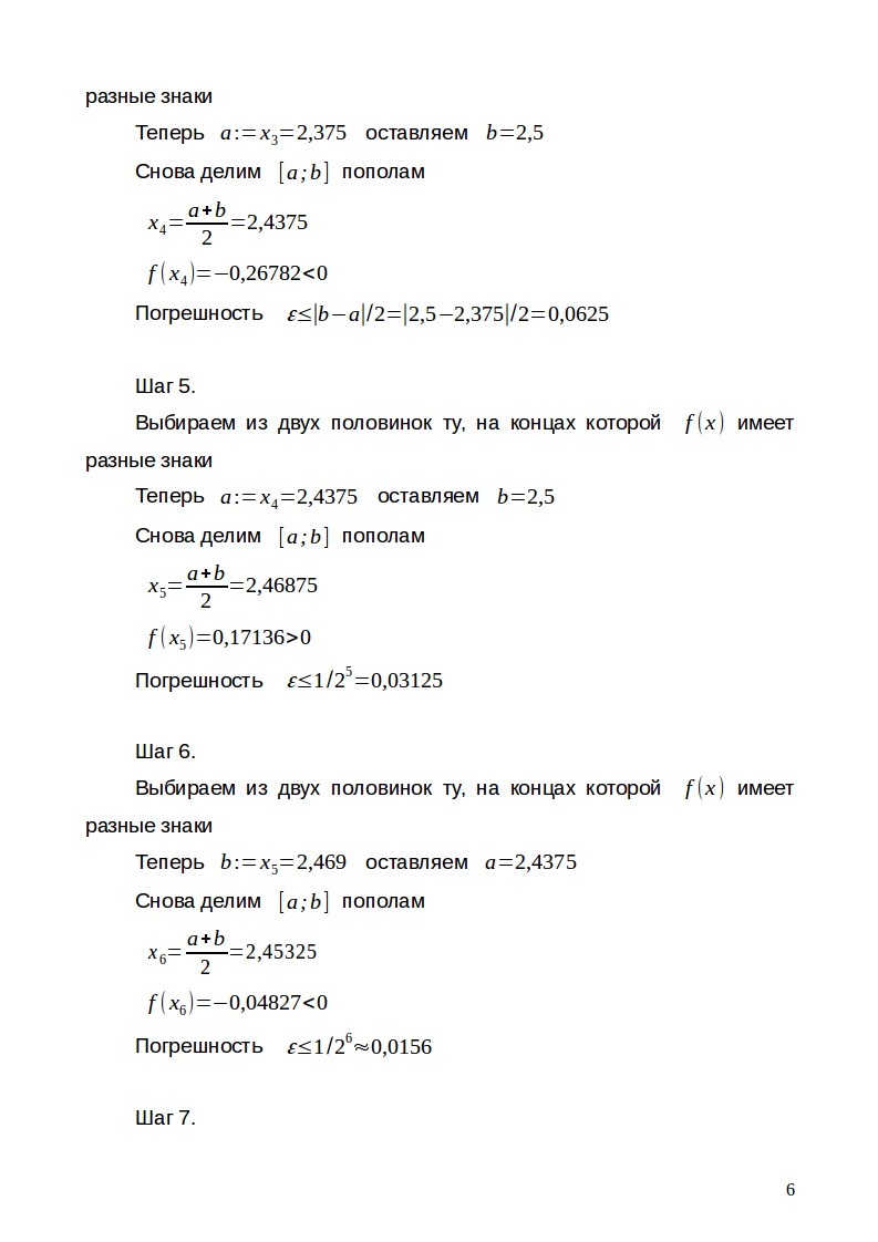
Надо оценить количество шагов и пройти их. По оценке 7 шагов нужно. Тут мы нашли один корень. Возможно их было больше.
P.S. В Ответе нужно округлить до 0,01
x≈2,46
Надо оценить количество шагов и пройти их. По оценке 7 шагов нужно. Тут мы нашли один корень. Возможно их было больше.
P.S. В Ответе нужно округлить до 0,01
x≈2,46
Приложения:
Вас заинтересует
2 года назад
2 года назад
7 лет назад
7 лет назад
10 лет назад
10 лет назад