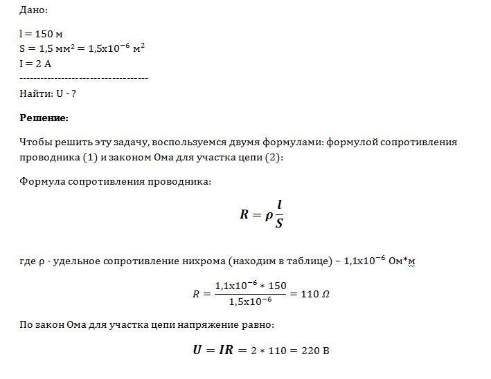
Определите напряжение на концах нихромового проводника длиной 150м и сечением 1,5мм в квадрате ,по которому идет ток 2А
Ответы
Ответ дал:
0
Решение во вложении:
Приложения:

Вас заинтересует
2 года назад
2 года назад
8 лет назад
8 лет назад
10 лет назад
10 лет назад
10 лет назад