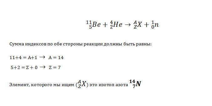
Определите неизвестный продукт Х из ядерной реакции (снизу-5, сверху-11)Ве+(снизу-2, сверху-4)Не=Х+(снизу-0, сверху-1)n.
Ответы
Ответ дал:
0
Решение во вложении:
Приложения:

Вас заинтересует
2 года назад
2 года назад
8 лет назад
8 лет назад
10 лет назад
10 лет назад