• Предмет: Математика
  • Автор: vitericrofia
  • Вопрос задан 9 лет назад

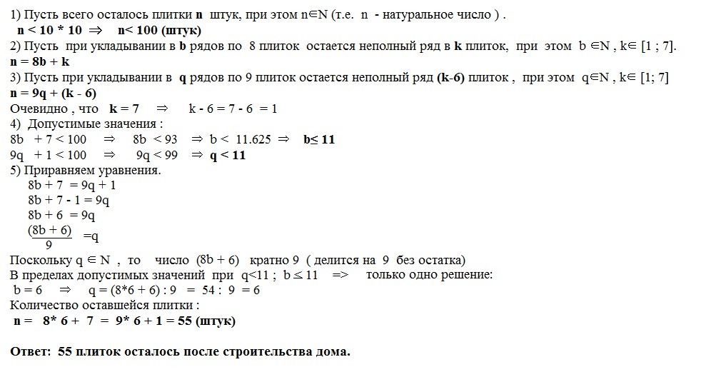
После
строительства
дома
осталось
некоторое
количество
плиток
.
Их
можно
использовать
для
выкладывания
прямоугольной
площадки
на
участке
рядом
с
домом
.
Если
укладывать
в
ряд
по
10
плиток
,
то
для
квадратной
площадки
плиток
не
хватает
.
При
укладывании
по
8
плиток
в
ряд
остается
один
неполный
ряд
,
а
при
укладывании
по
9 –
тоже
остается
неполный
ряд
,
в
котором
на
6
плиток
меньше
,
чем
в
неполном
ряду
при
укладывании
по
8.
Сколько
всего
плиток
осталось
после
строительства
дома
?

Ответы

Ответ дал: zhenyaM2002
0
Ответ и решение в приложении.
=========================
Приложения:
Вас заинтересует