• Предмет: Геометрия
  • Автор: Okylovskay
  • Вопрос задан 11 лет назад

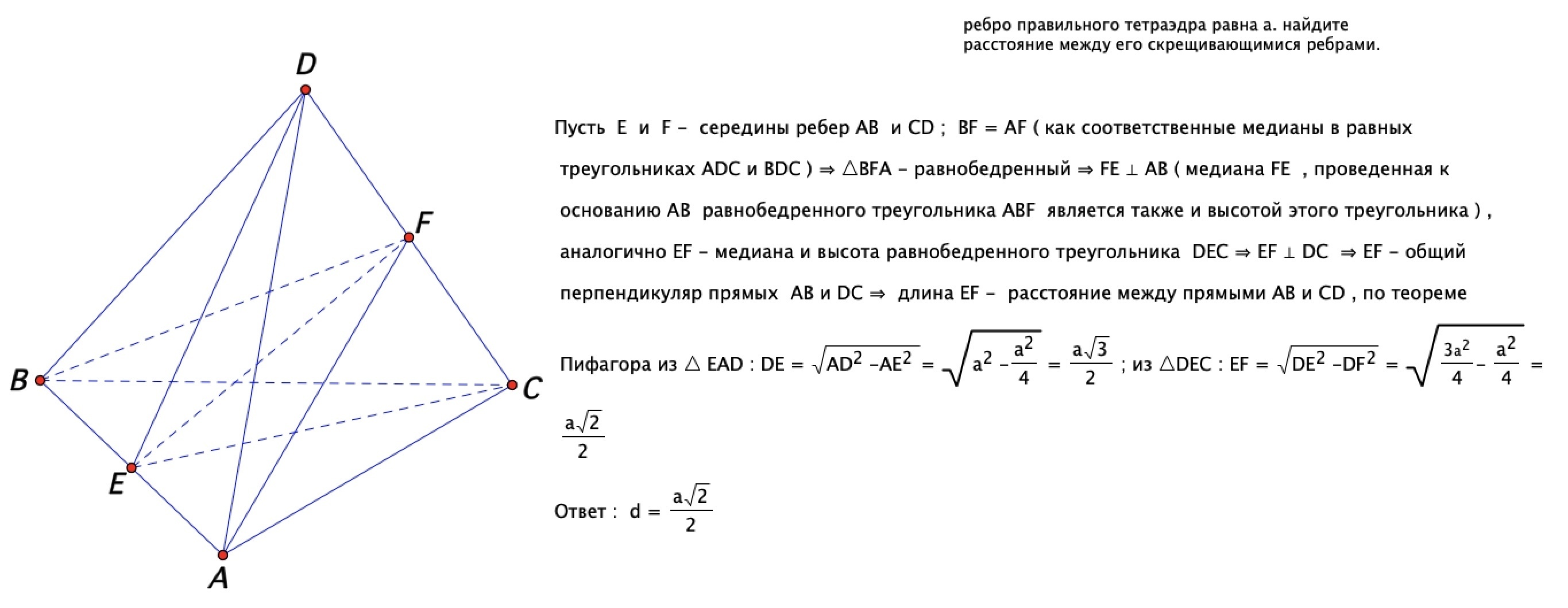
ребро правильного тетраэдра равна а. найдите расстояние между его скрещивающимися ребрами. можно с рисунком плиииз*

Ответы

Ответ дал: antonovm
0

                                Решение : /////////////////////////////                        

Приложения:
Вас заинтересует